BEFORE THE
    ILLINOIS
    UUiA[L
    POLLUTION
    CONTROL
    BOARD
    (T
    jZ
    ADMiNISTRATIVE
    CITATION
    C
    :‘
    °oo
    ILLINOIS
    ENVIRONMENTAL
    )
    p0
    Oi
    ILLipq
    0
    j
    PROTECTION
    AGENCY,
    )
    °n
    S
    )
    °ard
    Complainant,
    )
    AC
    0
    I
    ()
    )
    v.
    )
    (IEPA
    No. 432-02-AC)
    )
    BOBBY
    KELLER,
    )
    )
    Respondent.
    )
    NOTICE
    OF FILING
    To:
    Bobby Keller
    3931
    Route 66
    Mount Olive,
    Illinois 62069
    PLEASE TAKE
    NOTICE that
    on this date I mailed for
    filing with the
    Clerk
    of
    the Pollution
    Control
    Board
    of the State of Illinois the
    following
    instrument(s)
    entitled ADMiNISTRATIVE
    CITATION,
    AFFIDAVIT, and
    OPEN
    DUMP
    INSPECTION
    CHECKLIST.
    Respectfull
    submi,ted,
    /
    Christopher
    P.
    r an
    Special
    sistant
    tto
    y
    General
    Illinois
    Environmental Protection
    Agency
    1021 North
    Grand Avenue East
    P.O. Box 19276
    Springfield, Illinois 62794-9276
    (217)
    782-5544
    Dated:
    October
    2, 2002
    THIS
    FILING SUBMITFED
    ON RECYCLED
    PAPER

    BEFORE
    THE
    ILLINOIS
    POLLUTION
    CONTROL
    BOARD
    ADMINISTRATIVE
    CITATION
    ILLINOIS
    ENVIRONMENTAL
    )
    PROTECTION
    AGENCY,
    )
    Complainant,
    )
    AC
    0
    3
    0
    v.
    )
    (IEPA
    No.
    432-02-AC)
    )
    BOBBY
    KELLER,
    )
    Respondent.
    )
    JURISDICTION
    This
    Administrative
    Citation
    is
    issued
    pursuant
    to the
    authority
    vested
    in
    the
    Illinois
    Environmental
    Protection
    Agency
    by Section
    31.1
    of the
    Illinois
    Environmental
    Protection
    Act,
    415
    ILCS
    5/31.1
    (2000).
    FACTS
    1.
    That
    Bobby
    Keller
    (“Respondent”)
    is
    the
    present
    operator
    of
    a facility
    located
    at
    3931
    Route
    66, Mount
    Olive,
    Macoupin
    County,
    Illinois.
    The
    property
    is commonly
    known
    to the
    Illinois
    Environmental Protection
    Agency
    as
    Mount
    Olive/Keller.
    2.
    That said
    facility
    is
    an
    open dump
    operating
    without
    an
    Illinois
    Environmental
    Protection
    Agency
    Operating
    Permit
    and
    is designated
    with
    Site Code
    No.
    1178135006.
    3.
    That
    Respondent
    has
    owned
    and
    operated
    said
    facility
    at all times
    pertinent
    hereto.
    4.
    On
    August
    28,
    2002 Illinois
    EPA
    Springfield
    Regional
    Office
    inspector
    William
    Zierath
    conducted
    an
    inspection
    of the above-referenced
    facility.
    A copy
    of
    his
    inspection
    report
    setting
    forth
    the results
    of said
    inspection
    is
    attached
    hereto
    and
    made
    a
    part
    hereof.

    VIOLATIONS
    Based
    upon
    direct
    observations
    made
    by
    William
    Zierath
    during
    the
    course
    of his
    August
    28,
    2002
    inspection
    of
    the above-named
    facility,
    the
    Illinois
    Environmental
    Protection
    Agency
    has
    determined
    that
    Respondent
    has
    violated
    the
    Illinois
    Environmental
    Protection
    Act (hereinafter,
    the
    “Act”)
    as follows:
    (1)
    That
    Respondent
    caused
    or
    allowed
    the
    open
    dumping
    of
    waste
    in
    a
    manner
    resulting
    in litter,
    a
    violation
    of
    Section
    21(p)(1)
    of
    the
    Act, 415
    ILCS
    512
    1(p)(l)
    (2000).
    (2)
    That Respondent
    caused
    or
    allowed
    the
    open dumping
    of waste
    in
    a manner
    resulting
    in
    open
    burning,
    a violation
    of Section
    21(p)(3)
    of the Act,
    415
    ILCS
    5/21
    (p)(3)
    (2000).
    (3)
    That
    Respondent
    caused
    or
    allowed
    the
    open
    dumping
    of
    waste
    in
    a
    manner
    resulting
    in
    deposition
    of
    general
    construction
    or
    demolition
    debris
    or
    clean
    construction
    or demolition
    debris,
    a
    violation
    of
    Section
    21(p)(7)
    of the
    Act,
    415
    ILCS
    5/21
    (p)(7) (2000).
    CIVIL
    PENALTY
    Pursuant
    to
    Section
    42(b)(4-5)
    of the Act,
    415
    ILCS
    5/42(b)(4-5)
    (2000),
    Respondent
    is
    subject
    to
    a
    civil
    penalty
    of
    One
    Thousand
    Five
    Hundred
    Dollars
    ($1,500.00)
    for each
    of the
    violations
    identified
    above,
    for a
    total
    of
    Four
    Thousand
    Five
    Hundred
    Dollars
    ($4,500.00).
    If
    Respondent
    elects
    not
    to petition
    the
    Illinois
    Pollution
    Control
    Board,
    the
    statutory
    civil
    penalty
    specified
    above
    shall
    be
    due and
    payable
    no
    later
    than
    December 20, 2002,
    unless
    otherwise
    provided
    by
    order of
    the Illinois
    Pollution
    Control
    Board.
    2

    If
    Respondent
    elects to
    contest this
    Administrative
    Citation
    by
    petitioning
    the
    Illinois
    Pollution
    Control
    Board
    in accordance
    with Section
    31.1
    of the Act,
    415 ILCS
    5/31
    .1(2000),
    and
    if the
    Illinois
    Pollution
    Control Board
    issues
    a
    finding
    of
    violation
    as alleged
    herein,
    after an adjudicatory
    hearing,
    Respondent
    shall
    be
    assessed
    the
    associated
    hearing
    costs
    incurred
    by
    the Illinois
    Environmental
    Protection
    Agency
    and
    the Illinois
    Pollution Control
    Board.
    Those
    hearing
    costs shall
    be
    assessed
    in
    addition
    to the
    One Thousand
    Five Hundred
    Dollar
    ($1,500.00)
    statutory
    civil
    penalty
    for
    each
    violation.
    Pursuant
    to
    Section
    31.1
    (d)(l)
    of the
    Act, 415
    ILCS
    5/31.1
    (d)(1)
    (2000), if
    Respondent
    fails
    to petition
    orelects
    notto
    petition the
    Illinois Pollution
    Control Board
    forreviewofthisAdministrative
    Citation
    within
    thirty-five
    (35)
    days of the
    date
    of service,
    the Illinois
    Pollution
    Control Board
    shall
    adopt
    a final
    order,
    which
    shall
    include this
    Administrative
    Citation and
    findings
    of violation
    as
    alleged
    herein,
    and
    shall impose
    the
    statutory civil
    penalty
    specified above.
    When
    payment
    is made,
    Respondent’s
    check
    shall
    be made
    payable to
    the
    Illinois
    Environmental
    Protection
    Trust
    Fund
    and mailed
    to the
    attention
    of
    Fiscal
    Services,
    Illinois
    Environmental
    Protection
    Agency,
    1021 North
    Grand
    Avenue East,
    P.O. Box
    19276,
    Springfield,
    Illinois 62794-9276.
    Along with
    payment,
    Respondent
    shall
    complete
    and return
    the
    enclosed
    Remittance
    Form
    to
    ensure
    proper
    documentation
    of
    payment.
    If any civil
    penalty
    and/or
    hearing
    costs are
    not paid within
    the
    time
    prescribed
    by order
    of the
    Illinois
    Pollution
    Control Board,
    interest
    on
    said penalty
    and/or
    hearing
    costs
    shall
    be
    assessed
    against
    the
    Respondent
    from
    the date
    payment
    is
    due
    up to and including
    the
    date that
    payment
    is
    received.
    The Office
    of
    the
    Illinois
    Attorney
    General
    may
    be requested
    to
    initiate
    proceedings
    against
    Respondent
    in Circuit
    Court
    to collect
    said penalty
    and/or
    hearing
    costs, plus
    any
    interest
    accrued.
    3

    PROCEDURE
    FOR
    CONTESTING
    THIS
    ADMINISTRATIVE
    CITATION
    Respondent
    has the
    right
    to contest
    this Administrative
    Citation
    pursuant
    to
    and
    in
    accordance
    with
    Section
    31.1
    of
    the
    Act,
    415 ILCS
    5/31/1
    (2000).
    If Respondent
    elects
    to
    contest
    this
    Administrative
    Citation,
    then
    Respondent
    shall
    file a
    signed
    Petition
    for
    Review,
    including
    a
    Notice
    of
    Filing,
    Certificate
    of
    Service,
    and
    Notice
    of
    Appearance,
    with
    the Clerk
    of the
    Illinois
    Pollution
    Control
    Board,
    State
    of
    Illinois Center,
    100
    West
    Randolph,
    Suite 11-500,
    Chicago,
    Illinois
    60601.
    A
    copy
    of said
    Petition
    for
    Review
    shall
    be
    filed with
    the
    Illinois
    Environmental
    Protection
    Agency’s
    Division
    of Legal
    Counsel
    at
    1021 North
    Grand
    Avenue
    East,
    P.O.
    Box 19276,
    Springfield,
    Illinois
    62794-9276.
    Section
    31.1
    of the Act
    provides
    that
    any Petition
    for
    Review
    shall
    be filed
    within
    thirty-five
    (35)
    days
    of
    the date
    of service
    of this Administrative
    Citation
    or the
    Illinois
    Pollution
    Control
    Board
    shall
    enter
    a
    default
    judgment
    against
    the
    Respondent.
    Date:
    10/02/02
    Renee
    Cipriano,
    Director
    Illinois
    Environmental
    Protection
    Agency
    Prepared
    by:
    Christopher
    P.
    Perzan,
    Assistant
    Counsel
    Division
    of
    Legal Counsel
    Illinois
    Environmental
    Protection
    Agency
    1021
    North
    Grand
    Avenue
    East
    P.O.
    Box
    19276
    Springfield,
    Illinois
    62794-9276
    (217) 782-5544
    4

    REMITTANCE
    FORM
    ILLINOIS
    ENVIRONMENTAL
    )
    PROTECTION
    AGENCY,
    )
    Complainant,
    )
    AC
    C
    ‘0
    v.
    )
    (IEPA
    No.
    432-02-AC)
    )
    Bobby
    Keller,
    )
    Respondent.
    )
    FACILITY:
    Mount
    Olive/Keller
    SITE
    CODE
    NO.:
    1178135006
    COUNTY:
    Macoupin
    CIVIL
    PENALTY:
    $4,500.00
    DATE
    OF
    INSPECTION:
    August
    28,
    2002
    DATE
    REMITTED:
    SS/FEIN
    NUMBER:
    SIGNATURE:
    NOTE
    Please
    enter
    the
    date
    of
    your
    remittance,
    your
    Social
    Security
    number
    (SS)
    if
    an
    individual
    or
    Federal
    Employer
    Identification
    Number
    (FEIN)
    if
    a
    corporation,
    and
    signthis
    Remittance
    Form.
    Be
    sure
    your
    check
    is
    enclosed
    and
    mail,
    along
    with
    Remittance
    Form,
    to
    Illinois
    Environmental
    Protection
    Agency,
    Attn.:
    Fiscal
    Services,
    P.O.
    Box
    19276,
    Springfield,
    Illinois
    62794-9276.
    5

    ILLINOIS
    ENVIRONMENTAL
    PROTECTION
    AGENCY
    AFFIDAVIT
    IN THE
    MATTER
    OF:
    )
    CQiD
    Illinois
    Environmental
    )
    Protection
    Agency
    )
    )
    vs.
    )
    )
    JEPA
    DOCKET
    NO.
    )
    Bobby
    Keller
    )
    )
    Respondent.
    )
    Affiant,
    William
    E. Zierath,
    being
    first duly
    sworn,
    voluntarily
    deposes and
    states as
    follows:
    1. Affiant
    is a
    field inspector
    employed
    by
    the Division
    of Land
    Pollution
    Control
    of the
    Illinois Environmental
    Protection
    Agency
    and has
    been so employed
    at all
    times
    pertinent
    hereto.
    2.
    On
    August
    28,
    2002
    between
    3:20
    PM
    and 3:35
    PM, Affiant
    conducted
    an inspection
    of a disposal
    site
    in
    Macoupin
    County, Illinois,
    known
    as Mt.
    Olive/Keller,
    Illinois
    Environmental
    Protection
    Agency
    site
    number
    LPC#
    1178135006.
    3.
    Affiant
    inspected
    said Mt.
    Olive/Keller
    disposal
    site
    by
    an
    on-site
    inspection
    which
    included
    walking
    and
    photographing
    the
    site.
    4.
    As a
    result
    of the activities
    referred
    to in
    paragraph
    3
    above,
    Affiant
    completed
    the
    Inspection
    Report
    attached hereto
    and
    a part
    hereof,
    which,
    to the
    best of
    Affiant’s
    knowledge
    and belief,
    is an accurate
    representation
    of Affiant’s
    observations
    and factual
    conclusions
    with
    respect
    to said Mt.
    Olive/Keller
    disposal
    site.
    William/
    . Zierath
    Subscribed
    and
    Sworn
    To before
    me
    This
    .Tday
    ci,-)
    S
    ‘(.
    POWELL
    NOAP
    PLJELJC
    SThTE OF
    LLNOS
    Exr
    iarch
    16,
    2004

    ILLINO5
    NVlRON
    MENTAL
    PROTECTION
    AGENCY
    Open
    Dump
    Inspection
    Checklist
    County:
    Macoupin
    LPC#:
    Location/Site
    Name:
    Mount
    Olive/Keller
    Date:
    08/28/2002
    Time:
    From
    15:20
    Inspector(s):
    William
    Zierath
    No.
    of
    Photos
    Taken:
    #
    2
    Interviewed:
    Bobby
    Keller
    3931
    Route
    66
    MOUNT
    OLIVE,
    IL
    62069
    217-999-2822
    1178135006
    Region:
    5-Springfield
    To
    15:35
    Previous
    Inspection
    Date:
    08/09/2002
    Weather:
    Sunny,
    8SF
    yds
    3
    Samples
    Taken:
    Yes
    #
    Complaint
    #:
    C-02-1
    13-C
    Est.
    Amt.
    of
    Waste:
    30
    Responsible
    Party
    Mailing
    Address(es)
    and
    Phone
    Number(s):
    r
    -
    ctDIJC
    SECTION
    DESCRIPTION
    VIOL
    ILLINOIS
    ENVIRONMENTAL
    PROTECTION
    ACT
    REQUIREMENTS
    1.
    9(a)
    CAUSE,
    THREATEN
    OR
    ALLOW
    AIR
    POLLUTION
    IN
    ILLINOIS
    2.
    9(c)
    CAUSE
    OR
    ALLOW
    OPEN
    BURNING
    3.
    12(a)
    CAUSE,
    THREATEN
    OR
    ALLOW
    WATER
    POLLUTION
    IN
    ILLINOIS
    4.
    12(d)
    CREATE
    A
    WATER
    POLLUTION
    HAZARD
    5.
    21(a)
    CAUSE
    OR
    ALLOW
    OPEN
    DUMPING
    CON
    DUCT
    ANY
    WASTE-STORAGE,
    WASTE-TREATMENT,
    OR
    WASTE-
    DISPOSAL
    6.
    21(d)
    OPERATION:
    (1)
    Without
    a
    Permit
    (2)
    In
    Violation
    of
    Any
    Regulations
    or
    Standards
    Adopted
    by
    the
    Board
    DISPOSE,
    TREAT,
    STORE,
    OR
    ABANDON
    ANY
    WASTE,
    OR
    TRANSPORT
    ANY
    7.
    21(e)
    WASTE
    INTO
    THE
    STATE
    AT/TO
    SITES
    NOT
    MEETING
    REQUIREMENTS
    OF
    ACT
    CAUSE
    OR
    ALLOW
    THE
    OPEN
    DUMPING
    OF
    ANY
    WASTE
    IN
    A
    MANNER
    WHICH
    RESULTS
    8.
    21(p)
    IN
    ANY
    OF
    THE
    FOLLOWING
    OCCURRENCES
    AT
    THE
    DUMP
    SITE:
    (1)
    Litter
    (2)
    Scavenging
    fl
    (3)
    Open
    Burning
    (4)
    Deposition
    of
    Waste
    in
    Standing
    or
    Flowing
    Waters
    (5)
    Proliferation
    of
    Disease
    Vectors
    (6)
    Standing
    or
    Flowing_Liquid_Discharge
    from
    the
    Dump
    Site
    Revised
    06/18/2001
    (Open
    Dump
    -
    1)

    LPC
    #
    Inspection
    Date:
    Deposition
    of
    General
    Construction
    or
    Demolition
    Debris;
    or
    Clean
    Construction
    or
    (7)
    flmnIitinn
    Dhris
    9.
    55(a)
    NO
    PERSON
    SHALL:
    (1)
    Cause
    or
    Allow
    Open
    Dumping
    of
    Any
    Used
    or
    Waste
    Tire
    IZ
    (2)
    Cause
    or
    Allow
    Open
    Burning
    of
    Any
    Used
    or
    Waste
    Tire
    35
    ILLINOIS
    ADMINISTRATIVE
    CODE
    REQUIREMENTS
    SUBTITLE
    G
    FAILURE
    TO
    SUBMIT
    AN
    APPLICATION
    FOR
    A
    PERMIT
    TO
    DEVELOP
    AND
    10.
    812.101(a)
    OPERATEALANDFILL
    11.
    722.111
    HAZARDOUS
    WASTE
    DETERMINATION
    E
    12.
    808.121
    SPECIAL
    WASTE
    DETERMINATION
    E
    ACCEPTANCE
    OF
    SPECIAL
    WASTE
    FROM
    A
    WASTE
    TRANSPORTER
    WITHOUT
    A
    WASTE
    HAULING
    PERMIT,
    UNIFORM
    WASTE
    PROGRAM
    REGISTRATION
    AND
    El
    13.
    809.302(a)
    PERMIT
    AND/OR
    MANIFEST
    OTHER
    REQUIREMENTS
    APPARENT
    VIOLATION
    OF:
    (fl)
    PCB;
    (LI)
    CIRCUIT
    COURT
    14.
    CASENUMBER:
    ORDERENTEREDON:
    15.
    OTHER:
    El
    El
    El
    El
    El
    LI
    /7/-I
    f-v’
    4i
    -v
    -
    /
    Signature
    of
    Inspector(s)
    Informational
    Notes
    1.
    [Illinois]
    Environmental
    Protection
    Act:
    415
    ILCS
    5)4.
    2.
    Illinois
    Pollution
    Control
    Board:
    35
    Ill.
    Adm.
    Code,
    Subtitle
    G.
    3.
    Statutory
    and
    regulatory
    references
    herein
    are
    provided
    for
    convenience
    only
    and
    should
    not
    be
    construed
    as
    legal
    conclusions
    of
    the
    Agency
    or
    as
    limiting
    the
    Agency’s
    statutory
    or
    regulatory
    powers.
    Requirements
    of
    some
    statutes
    and
    regulations
    cited
    are
    in
    summary
    format.
    Full
    text
    of
    requirements
    can
    be
    found
    in
    references
    listed
    in
    1.
    and
    2.
    above.
    4.
    The
    provisions
    of
    subsection
    (p)
    of
    Section
    21
    of
    the
    [Illinois]
    Environmental
    Protection
    Act
    shall
    be
    enforceable
    either
    by
    administrative
    citation
    under
    Section
    31.1
    of
    the
    Act
    or
    by
    complaint
    under
    Section
    31
    of
    the
    Act.
    5.
    This
    inspection
    was
    conducted
    in
    accordance
    with
    Sections
    4(c)
    and
    4(d)
    of
    the
    [Illinois]
    Environmental
    Protection
    Act:
    415
    ILCS
    5)4(c)
    and
    (d).
    6.
    Items
    marked
    with
    an
    ‘NE”
    were
    not
    evaluated
    at
    the
    time
    of
    this
    inspection.
    Revised
    06/18/2001
    (Open
    Dump
    -
    2)

    ILLINOIS
    ENvIRONMENTAL
    PROTECTION AGENCY
    45O5u
    S\H
    S
    IrRU.\)
    S\C
    l
    ‘,s
    (2Tüh
    RI \FE
    Ci’RI
    DIIE
    2
    -6-6892 • FA 21 ()-()
    MEMORANDUM
    Date:
    August
    28, 2002
    To:
    BOL
    File
    From:
    William
    F. Zierath,
    BOL/FOS
    - Springfield
    Region
    Subject:
    LPC#
    1178135006
    — Macoupin
    County
    Mt. Olive/Keller
    Complaint
    C-02-1
    13-C
    FOS
    File
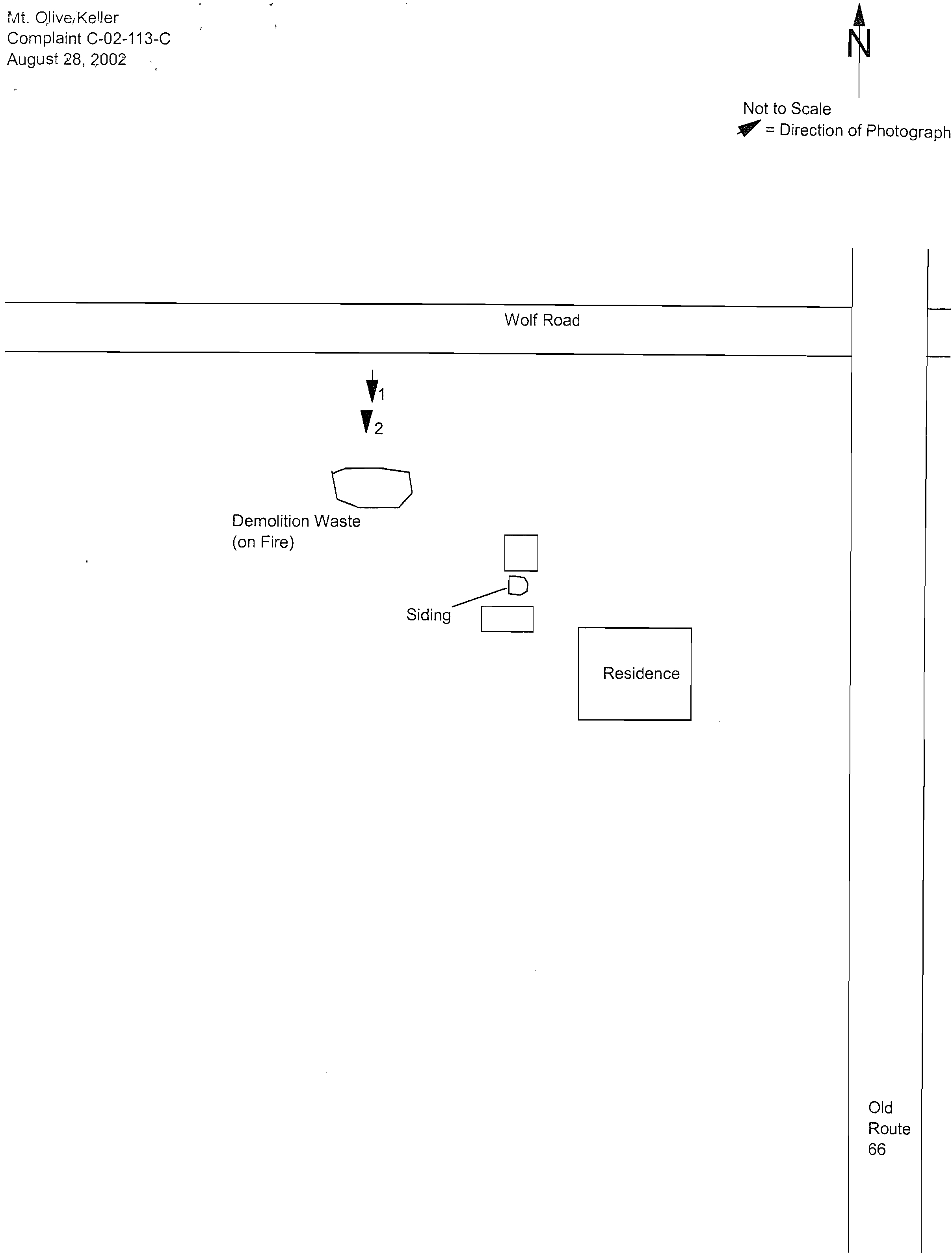
    A complaint
    follow up
    investigation
    was
    conducted
    on August
    28,
    2002,
    at this
    residential
    property
    southwest
    of
    Mt.
    Olive.
    No
    one
    else
    was at
    the site during
    this
    investigation.
    The weather
    was
    sunny and
    85°F.
    Previous
    investigations were
    conducted
    at
    this site on
    July
    16, 2002 and
    August
    9,
    2002.
    These previous
    investigations
    revealed
    piles of
    demolition
    waste
    at this
    site.
    During the morning
    of August 28,
    2002,
    an inspector in
    the BOL/FOS —
    Collinsville
    Regional Office,
    called Jan Mier,
    BOL/FOS
    — Springfield
    Regional
    Office, and said
    that
    Mr. Keller
    was burning
    the demolition
    waste. An
    anonymous
    complainant
    also called
    over
    the
    noon hour
    on
    that
    day to inquire
    about whether
    we
    had actually
    been told that
    this
    waste
    was
    on
    fire.
    -
    I arrived at
    the site
    at approximately
    2:25
    PM. The previously
    observed
    pile of
    demolition
    waste
    was actively
    burning. Flames
    and a large
    amount of smoke
    were
    observed.
    The
    demolition
    waste
    pile is
    shown in
    photographs
    1178 135006—08282002-
    001 and 1 178 135006—08282002-002.
    Wastes still distinguishable
    in
    the burning pile
    included shingles,
    siding and wood.
    I drove to the residence
    at the site and
    knocked repeatedly.
    There was no
    answer
    at the
    door.
    cc:
    BOL/FOS
    — Springfield Regional
    File
    GEORGE
    H. RAN, GovERNOR
    PRI\1
    [0
    ()\
    R[(
    N
    (LED
    P\0
    k

    Mt.
    O)ive
    1
    Ke!ier
    Complaint
    C-02-113-C
    August
    28,
    2002
    Not
    to
    Scale
    =
    Direction
    of
    Photograph
    Wolf
    Road
    Demolition
    Waste
    (on Fire)
    Siding
    Residence
    Old
    Route
    66

    LPC#
    1178135006—Macoupin
    County
    Mt.
    Olive/Keller
    FOS
    File
    DATE:
    August
    28,
    2002
    TIME:
    2:25
    PM
    DIRECTION: South
    PHOTO
    by:
    William
    Zierath
    PHOTO
    FILE
    NAME:
    11781
    35006’—08282002-001
    COMMENTS:
    DATE:
    August
    28,
    2002
    TIME:
    2:25 PM
    DIRECTION: South
    PHOTO
    by:
    William
    Zierath
    PHOTO
    FILE
    NAME:
    1
    178
    135006--08282002-002
    COMMENTS:
    DIGITAL
    PHOTOGRAPH
    PHOTOCOPIES

    PROOF
    OF
    SERVICE
    I hereby
    certify
    that
    I did on
    the
    2ncl
    day
    of
    October,
    2002,
    send
    by
    Certified
    Mail,
    Return
    Receipt
    Requested,
    with
    postage
    thereon
    fully
    prepaid,
    by depositing in a United
    States
    Post
    Office
    Box a
    true and
    correct
    copy
    of
    the following
    instrument(s)
    entitled
    ADMINISTRATiVE
    CITATION,
    AFFIDAVIT,
    and
    OPEN
    DUMP
    INSPECTION
    CHECKLIST
    To:
    Bobby
    Keller
    3931
    Route
    66
    Mount
    Olive,
    Illinois
    62069
    and
    the original
    and
    nine
    (9) true
    and
    correct
    copies
    of the
    same
    foregoing
    instruments
    on the
    same
    date
    by Certified
    Mail
    with
    postage
    thereon
    fully
    prepaid.
    To:
    Dorothy
    Gunn,
    Clerk
    Pollution
    Control
    Board
    James
    R.
    Thompson
    Center
    100
    West
    Randolph
    Street,
    Suite
    11-500
    Chicago,
    Illinois
    60601
    Illinois
    Environmental
    Protection
    Agency
    1021
    North
    Grand
    Avenue
    East
    P.O.
    Box
    19276
    Springfield,
    Illinois
    62794-9276
    (217)
    782-5544
    Special
    Assistant
    Attorney
    General
    THIS
    FILING
    SUBMITTED
    ON
    RECYCLED
    PAPER

    ILLINOIS
    ENVIRONMENTAL
    PROTECTION
    AGENCY
    0
    1021 NoRTH
    GRAND AVENUE
    EAST,
    P.O.
    Box 19276,
    SPRINGFIELD,
    ILLINOIS
    62794-9276
    RENEE
    CIPRIAN0,
    DIREcToR
    (217)
    782-9817
    TDD: (217)
    782-9143
    CLR<’
    :rr
    S1TE
    OF
    IWNOIS
    October
    2, 2002
    Pollution
    Control
    Board
    The Honorable Dorothy
    Gunn, Clerk
    Illinois
    Pollution Control
    Board
    James R.
    Thompson Center
    100 West Randolph
    Street, Suite
    11-500
    Chicago, Illinois
    60601
    Re:
    Illinois Environmental
    Protection
    Agency
    v.
    Bobby
    Keller
    JEPA File No. 432-02-AC;
    1178
    135006—Macoupin
    County
    Dear Clerk Gunn:
    Enclosed
    for filing with
    the Illinois Pollution
    Control Board,
    please
    find
    the original and
    nine
    true and correct
    copies
    of the
    Administrative Citation
    Package,
    consisting
    of the Administrative
    Citation, the inspector’s
    Affidavit,
    and the inspector’s
    Illinois Environmental
    Protection Agency
    Open
    Dump Inspection
    Checklist, issued
    to the above-referenced
    respondent(s).
    On this date, a
    copy
    of
    the Administrative
    Citation
    Package was
    sent
    to the Respondent(s)
    via
    Certified Mail. As soon
    as I
    receive
    the return receipt,
    I will promptly
    file a copy
    with
    you, so
    that
    the Illinois Pollution
    Control Board
    may calculate
    the
    thirty-five
    (35) day appeal period
    for
    purposes
    of entering a default
    judgment
    in
    the event the
    Respondent(s)
    fails or elects not to
    file a
    petition
    for review
    contesting
    the Administrative
    Citation.
    If you
    have any questions
    or concerns,
    please do not hesitate
    to contact
    me
    at the number
    above.
    Thank
    you for your cooperation.
    GEoRGE H. RYAN,
    GovERNoR
    4c-
    03-IC)
    Enclosures
    PRINTED ON
    RECYO FD PAPFR

    Back to top